贷款

  • 贷款

  • 信用卡

搜索

卡农金超

评论
您现在的位置:首页 > 口子资讯 > 一文打尽并购信托四大交易结构与操作模式!

一文打尽并购信托四大交易结构与操作模式!

2019-09-09     点击:1104

[db:简介]

在并购活动中信托资金能获得多大的价值,这完全取决于其能在多大程度上提高对产业的深度把握能力,从而在并购业务中承担更高风险获得更高收益。以往信托公司参与并购多是以融资方的形式出现,收取固定的报酬。随着并购行为的持续活跃和信托公司的亟待转型,信托公司深度介入并购,发展债务融资类并购信托和股权投资类并购信托已成为各个信托公司战略转型的重要着力点。本文主要对我国信托公司参与并购信托业务的交易结构与操作模式进行分析。


信托公司主动管理并购模式


1.交易结构与操作流程


信托公司利用信托计划募集的资金先行收购目标方,并在信托存续期间参与目标方企业的日常管理,信托结束之后,并购方溢价收购信托公司所持有的目标方企业的股权,因此,本模式称为信托公司主动管理并购模式,可应用于急需并购资金的并购方企业。


一文打尽并购信托四大交易结构与操作模式! 


主动管理并购模式操作流程:


第一步,并购方与信托公司达成合作意向并签订相关“股权转让协议”。


第二步,信托公司(受托人)向合格投资者(委托人)发行资金信托计划募集资金(信托财产)。


第三步,信托公司利用所募集资金收购目标方企业取得其股权,信托公司可以向目标方派出管理人员参与其管理。


第四步,并购方根据前期与信托公司签订的“股权转让协议”,在将来某一时间溢价购买信托公司所持有的目标方的股权完成并购。


第五步,信托公司向受益人分配信托利益,信托计划结束。


一文打尽并购信托四大交易结构与操作模式!


2. 模式特点


本模式是自益信托,合格投资者同时担任委托人和受益人,而并购方可以只作为信托计划中的相对人,也可以认购部分信托计划成为委托人和劣后受益人。在本模式中信托公司发挥着非常重要的作用,信托公司在完成对目标方的股权投资之后成为其股东,由于并购方缺乏资金,所以信托公司不会在短时间之内将目标方股权转售给并购方,于是在信托期限内,信托公司可以向目标方派出管理人员,参与目标方的日常经营管理。信托公司利用募集的资金收购目标方并最终溢价转售给并购方,在这一过程中,信托公司占据主动地位,信托参与并购融资的整个流程类似于并购基金的运作模式。


3. 收益分析


并购方企业可以根据与信托公司签订的“股权转让协议”在未来一定期限内溢价受让信托公司持有的目标公司的股权,顺利完成对目标公司的收购。合格投资者在信托计划结束后可以从中获得信托利益(并购方为取得目标方股权而支付的溢价转让款)。信托公司和保管银行获得相应的信托报酬和托管费用。


4. 风险分析和风控措施


本模式中的风险存在于并购方是否能够按“股权转让协议”的约定,按期足额支付目标方股权的溢价转让款。信托计划到期后,一旦作为信托利益的股权溢价转让款不能按期足额兑付,受托人(信托公司)将面临其所持有的目标方股权不能溢价转让甚至无法转让的风险,最终作为委托人和受益人的投资者将承受主要风险,如果投资者是由多人组成,可能还会造成一定的不良社会影响;作为受托人(信托公司)也将面临信用风险。


为了规避以上风险,首先,信托公司必须做好对并购双方的尽职调查,客观分析并购方是否有能力按期足额支付股权溢价转让款,除此之外,还要针对目标方的经营、管理等进行全方面的调查,以保证在并购方无法按约履行“股权转让协议”的情况下,信托公司可以将目标公司的股权溢价转让给第三方;其次,信托公司可以在设计信托交易结构时,安排并购方认购部分信托计划,使其成为信托的劣后受益人(当信托出现问题时,劣后受益人将首先承担风险),此种安排既可以保障并购方能够按约履行“股权转让协议”,也可以削弱其他投资者的顾虑,从而利于资金的募集;另外,信托公司与并购方签订的协议中包含让并购方提供足额的担保是非常必要的;最后,信托公司收购目标方之后,应该派出专业人员参与目标方企业的管理,防止企业价值在信托期限内出现大幅下跌。


5. 经济效应


信托公司主动管理型并购不仅为企业解决了并购融资问题,还将普通投资者的闲置资金进行了优化配置。另外,信托公司在整个流程中主动参与目标方的管理,提高了信托公司的项目管理能力。


信托公司的名义收购模式


1.交易结构与操作流程


该模式中并购方作为唯一委托人和受益人,信托公司(受托人)充当名义收购主体完成收购目标方后将股权转让给并购方,信托公司实现退出的同时并购方完成并购,因此,本模式称为信托公司名义收购模式。由于并购方利用自有资金进行融资,所以该模式比较适用于实力较强的国有企业或者大型企业,也适用于那些不方便或者不能够直接收购目标方的企业。


一文打尽并购信托四大交易结构与操作模式!


名义收购模式操作流程:


第一步,并购方与信托公司达成信托并购意向。


第二步,并购方作为信托当事人中的委托人与信托投资公司(受托人)签订资金信托合同,并购方将收购资金委托给信托投资公司形成信托财产。


第三步,信托投资公司将信托财产用于目标公司的股权收购,此时目标公司的股权形成信托利益。


第四步,并购方作为受益人,按照信托合同的约定,信托到期后,信托公司要将作为信托利益的目标方企业的股权转移给并购方。最终,目标方的实际控制权便转移到了并购方,信托计划结束。


一文打尽并购信托四大交易结构与操作模式!


2. 模式特点


并购方同时作为信托当事人的委托人和受益人,通过信托公司设立的信托计划间接地获得目标方的控制权。该模式的并购方式具有一定的隐秘性,比较适用于那些在实际的收购活动中并购方不能或者不方便作为收购主体对目标公司进行收购的情况。


3. 收益分析


首先,通过合理的信托交易结构设计,并购方能够以合理的价格顺利完成对目标方的并购。其次,信托公司作为信托当事人中的受托人,仅仅起到了中介的作用,信托公司不需要通过发行集合信托计划帮助并购方募集资金,并能从并购中获得信托报酬。


4. 风险分析及风控措施


信托制度设计中所有权和受益权的分离保证了信托财产(并购方的资金)和信托利益(目标方的控制权)的合法转移,而受益权的追及性增加了整个并购交易的安全性。由于并购资金完全来自于并购方自己,所以在整个信托并购的过程中,并购方几乎承担了所有的风险。由于信托公司的信托报酬可以在收购目标公司之前扣留,所以作为受托人的信托公司几乎不承担风险。


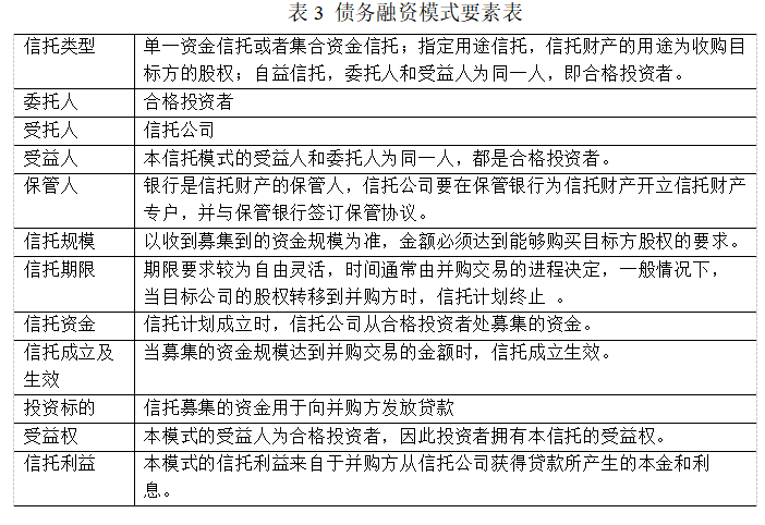
信托公司为并购方提供债务融资模式


1. 交易结构与操作流程


该模式中,信托公司为并购方提供贷款,并购方利用所获贷款收购目标方股权,因此,本模式称为信托公司为并购方提供债务融资模式,可应用于急需并购资金的大中型企业。


一文打尽并购信托四大交易结构与操作模式!


债务融资模式操作流程


第一步,并购方与信托公司达成融资意向。


第二步,作为受托人的信托公司向合格投资者(委托人)发行信托计划募集并购所需资金形成信托财产。


第三步,信托公司将信托财产借贷给并购方。


第四步,并购方利用信托贷款收购目标方获得其控制权。


第五步,信托计划到期后并购方还本付息形成信托利益。


第六步,信托计划到期后,信托公司向受益人分配信托利益。


一文打尽并购信托四大交易结构与操作模式!


2. 模式特点


本模式也是自益信托,合格投资者同时担任委托人和受益人,而并购方只是信托计划中的相对人,是信托财产的投资目标。另外,本模式类似于银行向并购企业发放贷款,不同的是本模式的并购资金直接来自合格投资者。


3. 收益分析


并购方企业可以利用信托公司对其发放的“信托贷款”完成并购融资,实现其战略目标。广大的合格投资者在信托计划结束后可以从中获得信托利益(即并购贷款的本金和利息)。信托公司和保管银行获得相应的信托报酬和托管费用。


4. 风险分析


本模式中的风险存在于并购方是否能够如期兑付本金和利息。信托计划到期后,一旦作为信托利益的本金和利息不能按期兑付,那么作为委托人的投资者将承受主要风险,如果投资者是由多人组成,可能还会造成一定的不良社会影响;同时,受托人(信托公司)也将面临信用风险。在“刚性兑付”盛行的当下,如果并购方发生违约,那么信托公司的信誉将会受到重创,甚至可能影响其长远发展。因此,信托公司针对并购双方的尽职调查就显得格外重要,实际操作中通常应当要求并购方提供必要的担保。


5. 经济效应


信托为并购方提供“信托贷款”,增加了并购方企业的融资渠道,在为企业解决并购融资问题的同时调动了广大合格投资者的资金,使社会资金得到了优化配置。


信托公司为并购方提供股权融资模式


1. 交易结构与操作流程


该模式中,信托公司首先投资于并购方的股权为其增资,随后,并购方利用所获得的权益融资收购目标方的股权,因此,本模式称为信托公司为并购方提供股权融资模式。其中PE信托即为该模式的典型。介入并购的PE信托主要是指采取股权投资信托的形式实现并购目的。PE信托的设立形式可以是信托公司主导,也可以是合作方主导,还可以通过设立SPV 、PE子公司、基金子公司等新的主体专营并购业务,帮助信托公司以更大的灵活性介入并购重组。也可适用于那些因权益资本规模较小而限制其并购资格的企业。如果并购方是上市公司,那么利用此模式的运作会更加便捷。


一文打尽并购信托四大交易结构与操作模式!


并购方提供股权融资模式操作流程:


第一步,并购方与信托公司达成融投资意向。


第二步,作为受托人的信托公司向合格投资者(委托人)发行信托计划募集并购所需资金形成信托财产。


第三步,信托公司将信托财产投资于并购方股权,对其增资的同时获得其股权。


第四步,并购方利用所获增资款收购目标方股权。


第五步,并购方从信托公司处溢价回购其所持有的并购方的股权形成信托利益。


第六步,信托结束后,投资者作为受益人获得信托利益。



2. 模式特点


本模式是自益信托,合格投资者同时担任委托人和受益人,具有“双重收购”的特征,首先,信托公司利用所募集资金收购并购方的股权完成对并购方的增资,然后并购方利用增资款完成对目标方的收购。另外,本模式还可以解决并购方的权益资本规模小的问题。


3. 收益分析


并购方企业可以顺利获得信托公司的权益资金完成并购交易,实现其公司战略。广大的合格投资者在信托计划结束后可以从中获得信托利益(即并购方股权的溢价转让款)。信托公司和保管银行获得相应的信托报酬和托管费用。


4. 风险分析及风控措施


本模式中的风险存在于并购方是否能够如期溢价回购其股权。信托计划到期后,一旦作为信托利益的并购方股权不能顺利转让出去,那么作为委托人的投资者将承受主要风险,如果投资者是由多人组成,可能还会造成一定的不良社会影响;受托人(信托公司)也将面临信用风险。这就要求信托公司在投资于并购方股权时要合理评估其价值,如果信托公司投资的是上市公司的股票,那么还要求信托公司对整个证券市场环境进行分析。一般情况下信托公司应当按照适当的比例折价购买并购方的股权,这样即使信托到期后并购方不回购其股权,信托公司可以向第三方转让并购方股权实现退出。


5. 经济效应


信托为并购方提供权益融资,增加了并购方企业的融资来源,在为企业解决并购融资问题的同时调动了广大合格投资者的资金,如果并购方是上市公司,那么此种模式还会对我国的股票市场有一定的促进作用。


来源:用益研究


分享到:

相关推荐

相关问答

用户评论

已有人参与,点击查看更多精彩评论

热门推荐 企业贷个人贷款计算器

更多>热卡申请

更多>极速贷款